알츠하이머 병 (AD) 은 전 세계적으로 5 천만 명 이상의 사람들에게 영향을 미치는 시급한 글로벌 건강 문제가되었습니다. 아밀로이드-베타 (Aβ) 플라크의 세포외 침착은 AD의 핵심 병원성 원인이다. Aβ를 표적화하는 모노클로날 항체와 같은 기존 치료법이 이용가능하지만, 이들은 임상 효능이 제한되거나 엄청나게 비싸다. 따라서 안전하고 비용 효율적인 Aβ 억제제를 찾는 것이 필수적입니다.
올해 12 월 일본 Kindai 대학의 연구팀은 신경 과학 분야의 Q1 저널 인 Neurochemistry International에 아르기닌의 뇌 보호 잠재력을 밝히는 연구를 발표했습니다.

시험관 내 실험에서, 1 mM 아르기닌은 Aβ42 응집을 대략 80% 감소시켰다. 처리된 Aβ42 피브릴은 전형적인 억제제인 EGCG의 효과에 필적하는 효과와 함께 길이의 현저한 감소를 나타내었다.

초파리 모델 실험에서, 아르기닌의 경구 투여는 용량-의존적 방식으로 Aβ 침착을 감소시켰다. 또한 유전자 발현에 영향을 미치지 않고 Aβ 독성으로 인한 안구 위축을 완화했습니다.

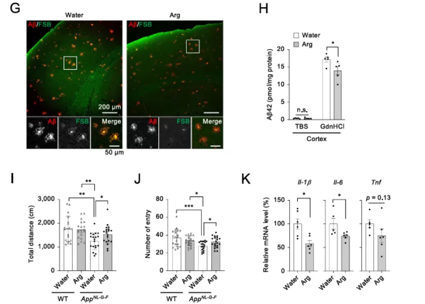
추가 마우스 실험은 아르기닌의 장기 경구 투여가 대뇌 피질과 해마에서 Aβ 플라크를 감소시키고, 불용성 Aβ42 수준을 낮추고, 동물의 행동 이상을 개선한다는 것을 확인했습니다. IL-1 및 IL-6 같은 염증 요인의 방출을 억제합니다.

아르기닌 (Arg) 은 인체가 자체적으로 소량으로 합성할 수 있는 알칼리성 아미노산이다. 그러나 육류, 유제품 및 견과류를 포함한 일일 식단은 성인이 하루에 약 4-6 그램을 소비하는 주요 공급원으로 남아 있습니다. 비슷한 성분보다 훨씬 높은 비용 효율성을 자랑합니다. 식품 등급 아르기닌 원료는 100g 당 8-25 위안으로 가격이 책정되며 이는 EGCG, 레스베라트롤 및 기타 유사한 물질보다 훨씬 낮습니다.
뇌 보호 외에도 arginine은 여러 가지 주요 이점을 제공합니다.
면역 조절: 면역 호르몬의 방출을 촉진하고, T-세포 기능을 향상 시키며, 항체 수준 및 CD4 인/CD8 인 비율을 높이고, 전반적인 면역력을 강화시킵니다.
혈관 보호: 지질 대사를 조절하고 트리글리세리드 및 "나쁜" 콜레스테롤을 감소시키고 "좋은" 콜레스테롤을 증가시키고 혈관 내피를 보호합니다.
세포 증식 조절: 대사 산물을 통해 세포 성장을 양방향으로 조절하여 조직 복구를 지원하면서 죽상 경화증을 예방합니다.
시장 수요가 급증하고 있으며 적용 전망은 광범위합니다.
세계 아르기닌 시장은 꾸준히 성장하고 있으며 2026 년까지 840 만 달러에이를 것으로 예상됩니다. 응용 분야 중 식품 및 영양 제품은 45% 차지하고 개인 관리 및 화장품은 32% 차지합니다. 건강 소비 수요의 업그레이드는 아르기닌을 인기있는 원료로 만들었습니다.
영양 보충제 성분 분야에서 20 년의 경험을 가진 전문 제조업체로서 Natural Field는 32 명의 선임 R & D 팀을 자랑하며 39 개 이상의 국가 특허를 보유하고 있습니다. 우리의 제품은 Nestlé 및 LG와 같은 유명한 브랜드를 제공하는 전 세계 100 개 이상의 국가에 수출됩니다.
고급 리포솜 전달 기술을 활용하여 아르기닌의 생체 이용률을 크게 향상시킬 수 있습니다. 우리는 맞춤형 솔루션과 함께 고순도, 안정적이고 신뢰할 수있는 아르기닌 원료를 제공합니다. 뇌 건강, 면역 지원 또는 기능성 식품 분야에서 제품을 개발하는 경우, 저희에게 연락하여 건강 시장에서 새로운 기회를 포착하기 위해 손을 잡으십시오!