장내 미생물 군집의 영역에서 Akkermansia muciniphila (줄여서 Akk 박테리아) 는 오랫동안 "스타 프로 바이오 틱" 으로 유명해졌습니다. 그러나 최근 칭화 대학의 연구팀이 Nature Microbiology에 발표 한 연구는 이 소위 "장 보호자" 에 대한 놀라운 "역할 반전" 을 제공했습니다. 특정 면역 조건에서 겉보기에 무해한 Akk 박테리아가 병원균의 공범으로 변할 수 있음을 보여줍니다. 장 감염의 확대를 은밀하게 악화시킵니다. 이 "이중 에이전트" 드라마는 미생물 세계에서 어떻게 전개됩니까?

Akkermansia muciniphila 또는 "Akk bacteria" 라는 이름은 이미 고유 한 생존 전략을 암시합니다. 이 "뮤신을 좋아하는" 미생물은 주로 뮤신에 의존합니다. 장 점액층의 주요 구성 요소, 그것의 음식 소스. 장 파괴자와는 거리가 먼이 "점액 먹는 사람" 은 전담 장 관리인 역할을하며 소화 건강을 유지하는 데 여러 가지 중추적 인 역할을합니다.
Akk 박테리아는 점액을 분해하여 장내 상피 세포를 지속적으로 자극하여 자신을 회복하고 더 많은 점액을 분비합니다. 최적의 장 점막 장벽을 적극적으로 재건하고 유지-유해한 침입자로부터 장을 보호하는 보호 층.
점액 대사를 통해 장 세포의 직접적인 에너지 원 역할을하는 단쇄 지방산 인 부티레이트와 같은 유익한 부산물을 생산합니다. 이 대사 산물은 또한 신체의 에너지 대사를 조절하여 장 건강을 전반적인 대사 효율과 연결시킵니다.
Akk 박테리아는 면역 세포와 직접 소통하여 염증 반응의 강도를 미세 조정합니다. 이 상호 작용은 장의 국소 면역 체계에서 섬세한 평형을 보장하여 과도한 염증과 면역 방치를 예방합니다.
물리적 점액 장벽을 강화함으로써 Akk 박테리아는 독소와 병원체가 장 내벽을 관통하고 혈류로 들어가는 것을 차단하는 강력한 방패를 만들어 장의 첫 번째 방어선을 향상시킵니다.
이 다기능 역할-점액층에 영양 공급, 장 수리, 면역 조절, 신진 대사를 지원하는-Akk 박테리아의 오랜 지위를 "별 프로 바이오 틱" 이자 장 건강의 상징적 인 상징으로 굳혔습니다.
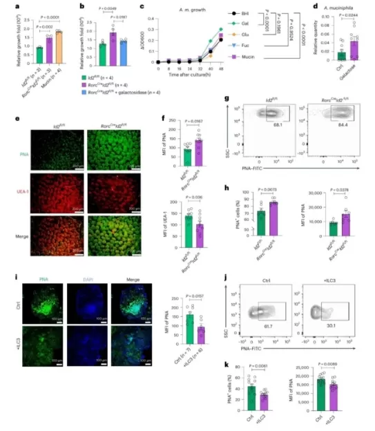
연구자들이 ILC3 면역 세포가없는 모델에서 비정상적으로 심각한 장 감염을 관찰했을 때 이야기는 극적으로 바뀌 었습니다. 이는 Akk 박테리아의 숨겨진 어두운면을 발견 한 역설입니다.
건강한 장에서 ILC3 면역 세포는 "장 순찰 경비원" 역할을하여 IL-22 사이토 카인을 지속적으로 분비합니다. 이 분자는 장 상피 세포에 대한 보호 코팅처럼 작용하여 두 가지 주요 기능을 수행합니다.
· A. 물리적 장벽 강화: 푸코 실화를 증가시킴으로써 병원성 박테리아가 장 내벽에 부착되는 것을 직접 차단하는 매끄러운 점막 표면을 만듭니다.
· B. 대사 조절: 갈락토 실화 수준을 정확하게 조절하여 과도한 Akk 박테리아 성장에 사용할 수있는 탄소 공급원을 제한하여 개체군을 억제합니다.
ILC3 셀이 없으면이 미세 조정 된 시스템이 붕괴되어 위험한 캐스케이드를 유발합니다.
1. 통제되지 않은 증식: 장 세포의 갈락토 실화가 급증하여 Akk 박테리아에 영양소의 "무제한 뷔페" 를 제공합니다. 이로 인해 인구가 기하 급수적으로 폭발합니다.
2. 독성 대사 산물 생산: 자란 Akk 박테리아가 높은 수준에서 유해하게 변하는 단쇄 지방산 인 숙시 네이트로 장을 침수하기 시작합니다.
· A. 미세 환경 변경: 장 pH를 낮추어 Citrobacter rodentium과 같은 병원균이 식민지화하고 번식하기에 이상적인 환경을 만듭니다.
· B. 병원체 활성화: 석시 네이트는 독성 인자 Tir (유착) 및 Ler (병원성 섬 조절제) 를 포함한 병원성 유전자를 직접 전환합니다. 이것은 장 세포에 달라 붙고 독소를 분비하는 병증의 능력을 향상시킵니다.
이 "좋은 의도 g하나의 잘못된 "연쇄 반응은 Akk 박테리아를 장 보호기에서 병원균의 조용한 공범자로 전환하여 감염 심각성과 위험을 기하 급수적으로 증폭시킵니다.
이 연구는 숙주 면역계와 장내 미생물 사이의 동적 평형을 지배하는 복잡한 메커니즘을 처음으로 공개합니다. 이는 박테리아가 동맹인지 적의 역할을하는지 여부를 결정하는 섬세한 춤입니다.
ILC3 면역 세포→ IL-22 사이토카인 분비 → 장세포 갈락토실화 억제 → 과도한 Akk 박테리아 성장 제한 → 점막층 안정성 보존
ILC3 결핍증→IL-22 불충분→통제되지 않는 갈락토실화→폭발성 아크크균 증식→과도한 숙신분비→병원체 독성강화
이 발견은 "프로바이오틱스가 보편적으로 유익하다" 는 기존의 믿음을 깨뜨려 미생물의 역할이 전적으로 숙주의 면역 맥락에 달려 있음을 증명합니다. 생태계의 종과 마찬가지로 단일 박테리아 균주의 규제되지 않은 우세 (심지어 "유익한" 균주) 는 비늘을 기울여서 장의 전반적인 항상성을 방해 할 수 있습니다.

ILC3 는 Akk 박테리아 증식을 제한하기 위해 Gut 글리코 실화를 규제합니다.
이 연구는 Akk 박테리아의 프로 바이오 틱 잠재력을 감소시키지 않지만 중요한 알림 역할을합니다. 진정한 장 웰빙은 미생물 동맹의 상황 의존적 특성을 이해하는 데 있습니다. 장 건강 관리에 대한 의미는 다음과 같습니다.
보호 사이토카인을 생산하는 ILC3-which 같은 면역 세포의 정상적인 기능을 유지하는 것은 단순히 프로바이오틱스를 보충하는 것보다 더 중요 할 IL-22-may. 강력한 면역 체계는 장내 미생물의 "전도체" 역할을하여 Akk와 같은 유익한 박테리아가 유해한 상태로 이동하기보다는 보호 역할을 유지하도록 보장합니다.
구트 박테리아는 진공 상태에서 작동하지 않습니다. 그 효과는 고유 한 면역 환경에 따라 다릅니다. 미생물 군집 프로파일 링과 함께 면역 마커 (예: IL-22 수준) 에 대한 일상적인 평가는 개입을 조정하는 데 도움이 될 수 있습니다. 한 사람의 장 건강을 향상시키는 것은 면역 기능 장애가있는 사람에게 역효과를 줄 수 있습니다.
장 건강은 면역 세포, 장 상피 세포 및 미생물 사이의 3 자 협력입니다. ILC3 활성 저하, 점막 장벽 약화 또는 확인되지 않은 박테리아 과다 성장 등 모든 구성 요소의 중단은 계단식 문제를 유발할 수 있습니다. 이 섬세한 생태계를 육성하려면 단일 미생물을 대상으로하는 것이 아니라 전체적인 접근 방식이 필요합니다.
Akk 박테리아 인 "이중 자연 프로바이오틱" 을 다시 생각할 때 교훈은 분명합니다. 진정한 장 건강은이 내부 생태계의 복잡성을 존중하는 것으로 시작됩니다. "하나의 크기에 맞는" 솔루션을 쫓는 대신 면역 탄력성 (미생물 상호 작용을 조절하는 신체 자신의 능력) 을 우선시하는 것이 우리 세포와 미생물 파트너 간의 조화로운 공존을 촉진하는 열쇠가 될 수 있습니다.
장내 미생물 군집은 면역 체계와 어떻게 대화됩니까?전문가 인 Natural Field를 따르십시오.면역 지원 성분제조업체는 최신 최첨단 장 건강 연구를 위해 인간 미생물 군집의 신비를 풀기 위해 우리와 함께합니다!