노화 방지 연구 분야에서는 NADist의 선구자 인 Nicotinamide Riboside (NR) 가 과학계로부터 상당한 관심을 받고 있습니다. 2023 년 9 월, 노화 지연에 대한 NR의 출원에 관한 국가 발명 특허 (특허 제 202311230678.4 호) 가 공식적으로 발표되었다. 여러 국내 연구 기관에서 공동으로 완성한이 특허는 기본 생물학 및 다양한 조기 노화 모델을 기반으로 미토콘드리아 기능을 개선하고 세포 및 조직 노화를 지연시키는 NR의 잠재력을 체계적으로 입증했습니다. 이 연구는 세포 수준에서 장기 수준까지 여러 차원에 걸쳐 있으며 NR의 적용을위한 중요한 기술 지원을 제공합니다.

특허 연구에 따르면 NR은 다양한 조기 노화 세포 모델에서 미토콘드리아 상태를 개선하고 세포 활성을 향상시킬 수 있습니다. Cockayne Syndrome 줄기 세포 (CS hMSC) 모델에서 NR은 세포 노화의 전형적인 마커 인 SA-β-gal 양성 세포의 비율을 크게 줄였습니다. 또한, 인간 동맥 내피 세포 (hAEC) 에서 NR은 세포의자가 재생 능력을 증가시켰다. 이러한 데이터는 세포 기능을 유지하고 노화를 지연시키는, 특히 에너지 대사 및 세포 재생을 조절하여 안정적인 효과를 입증하는 NR의 긍정적 인 역할을 지원합니다.

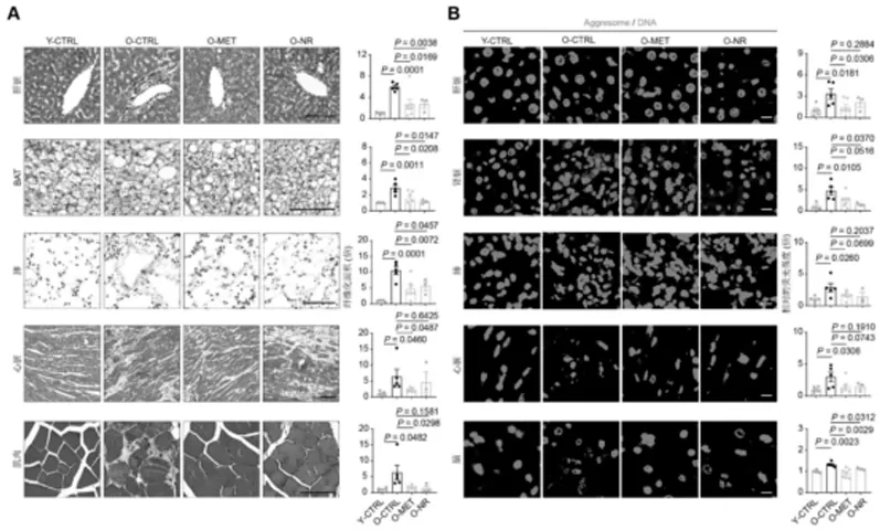
NR (Nicotinamide Riboside) 은 세포 수준의 이점을 넘어 다양한 장기 및 조직에서 중요한 노화 방지 기능을 보여줍니다. NR의 장기 사용은 다크 브라운 지방, 심장, 근육, 폐 및 간을 포함한 여러 기관에서 섬유화 과정을 늦추기 위해 동물 모델에서 나타났습니다. 또한 다음과 같은 효과가 관찰되었습니다: 뇌, 심장, 폐, 간 및 신장 조직에서 단백질 응집체 (공격체) 의 응집 감소; 다크 브라운 지방에서 지질 방울 크기의 감소; 사구체 및 폐포 영역의 감소; 혈관 벽 두께 감소; 간에서의 염증성 세포 침투 감소; 염증성 사이토 카인 발현의 하향 조절; 및 다중 기관에서의 만성 염증의 완화. 이러한 발견은 NR이 다양한 노화 관련 경로에서 역할을 하며 조직 및 기관의 퇴행성 변화를 어느 정도 지연시킬 수 있음을 나타낸다.

생물 정보학 분석은 NR에 의해 유도된 조직 수준에서 차등 유전자 발현 변화를 추가로 밝혀냈다. 데이터는 백색 지방 조직 (WAT), 혈관 및 심장과 같은 조직이 NR 치료에 더 반응하고, NR 개입 하에서 노화 관련 유전자의 18% 이상이 역전됨을 나타낸다. 특히, NR은 염증 및 면역 반응 (예: Cebpb, Rela, Stat2) 과 관련된 다양한 전사 인자를 현저하게 하향 조절하여 유전자 조절 수준에서 만성 염증 반응을 억제합니다. 이 조절 메커니즘은 노화 개입에서 NR의 안정성을 향상시킬뿐만 아니라 중재 방법으로서의 조직 표적 특성을 보여줍니다.

일부 노화 방지 화합물과 달리 동물 모델에서 NR을 장기간 사용하면 상당한 부작용이 나타나지 않았습니다. 연구에 따르면 NR의 조직 표적화 및 조절 메커니즘은 상대적으로 명확하고 부작용의 위험이 제어 가능하여 기능성 식품, 영양 보충제, 그리고 의료 원료. Bontai Bioengineering (Shenzhen) Co., NADissar 전구체 재료에 종사하는 초기 국내 기업 중 하나로서 NR 원료 물질의 생산 및 기술 최적화에 대한 광범위한 경험을 축적했습니다.Als. 그들의니코틴 아미드 리보 사이드 벌크원료 제품은 고순도, 낮은 불순물 및 맞춤형 사양을 특징으로하며식이 보조제에서 연구 목적에 이르기까지 다양한 요구를 충족시킵니다. 더 많은 NR 특허 기술의 점진적인 공개와 산업 체인의 상류 원자재 회사의 기술 개선으로 NR의 기술 성숙도가 증가하고 있습니다. 인간 건강 개입에서의 역할은 더욱 명확하고 정의 될 것으로 예상됩니다.

NADP 대사 경로의 주요 전구체로서 NR은 기본 연구에서 특허 보호로 전환하여 조직과 유전자 수준 모두에서 다차원 노화 방지 잠재력을 입증했습니다. 과학 연구와 산업 모두에 힘 입어 건강한 노화 분야에서의 적용은 점차 전임상 검증 및 실제 제품 개발로 이동하고 있습니다. 세포 건강, 조직 기능 및 만성 염증 조절에 관련된 개인의 경우 NR은 향후 더욱 표준화되고 과학적으로 뒷받침되는 영양 개입 옵션이 될 것으로 예상됩니다.